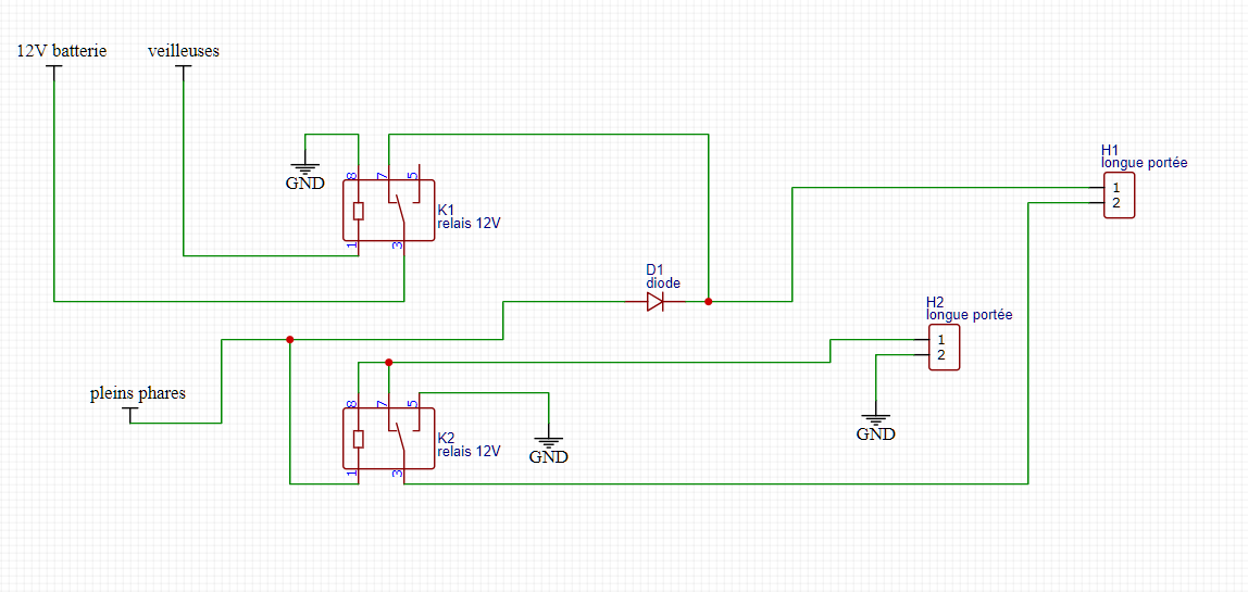
J'envisage une de faire modification pour donner plus de vie et style à la face avant de ma voiture. L'idée est d'avoir les longues portée jaunes allumés avec une veilleuse légère quand l'auto est en feu de position ou de croisement, puis toujours bénéficier de la puissance des longues portées en plein phare.
Est-ce que quelqu'un a déjà fait ce genre de modification?
J'imagine deux pistes:
- branchement totalement indépendant du commodo et faisceau en place, qui nécessite l'ajout d'une ampoule dans les phares, donc perçage cuvelage, fusible, interrupteur indépendant, ...
- faire un pont avec le faisceau existant, reprise des câbles position et croisement que je ponte vers les longues portées et branchement sur l'ampoule existante. Je pense qu'il faudrait une résistance pour que le longue portée soit légèrement allumé à une intensité correcte et non éblouissante pour les autres. Cette solution semble plus "simple" et utiliserai le commodo pour allumer cela.
Merci pour vos lumières et pistes



